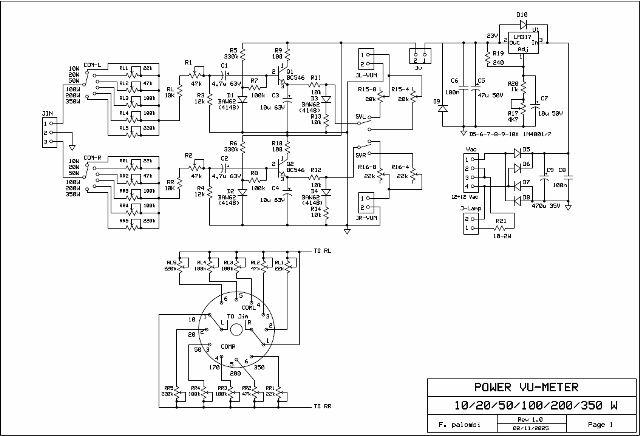
| Un semplice Vumeter analogico da collegare all'uscita diffusori dell'amplificatore. |
| I due vumeter provengono da
un deck JVC, mentre il circuito proviene da un
amplificatore integrato NAD. Ho solamente aggiunto una
selezione tramite commutatore, per avere lo 0 dB
rispettivamente a 10, 20, 50, 100, 200 e 350W, e un
selettore impedenza diffusori, 4 o 8 ohm |
 |
| Lista materiale: |
| Vumeter con resistenza dello strumento tra 600 e 1200 ohm |
| Trasformatore 10+10V Ac (o 12+12V Ac) |
| Commutatore 2 vie 6 posizioni con manopola |
| Deviatore a levetta 2 vie |
| Interruttore a levetta |
| Trasformatore 10+10V Ac (o 12+12V Ac |
| PCB mille fori, 86,4L x 50,8H (33 x 19 fori disponibili), passo 2,5mm |
| Componenti visibili nello schema elettrico |
| Cavo di alimentazione e porta fusibile (fusibile da 250mA) |
| Un contenitore |
| Un Variac, multimetro True RMS (meglio più di uno, per eseguire le misure indicate sotto, simultaneamente. Un trasformatore di piccola potenza da 15V e una da 80V (o 40 0 40) |
| Una volta terminato il montaggio della PCB, si procede per prima cosa a togliere il ponticello JV e tarare l'alimentatore misurando 23V DC all'uscita. |
 |
| Per la taratura, occorre munirsi di un trasformatore di piccola potenza, con uscita di 15 V; un trasformatore con uscita di 80V (o 40 o 40); Un variac. |
| Rimettere il ponticello JV, collegare per primo il trasformatore da 15 V al Variac, portare i trimmer R1 e R2 a circa metà, così come i trimmer R15-4/R15-8/R16-4/R16-8. Commutare il deviatore SVL/SVR su 8 ohm. L'uscita del trasformaotre va collegata a JIN, gnd ed entrambi i canali. |
| In questa condizione, accendere il variac e portare lentamente la tensione a 8,94V (corrispondenti a 10W/8ohm). Misurare tra massa e il nodo R1/R3/C1 e R2/R4/C2, regolando attraverso R1 e R2, una tensione Ac di 0,36V. Regolare poi R15-8 e R16-8 per portare le lancette dei vu meter esattamente sullo 0. |
| Attraverso il variac, portare la tensione a 6,34V ac, commutare su 4 ohm il deviatore e regolare R15-4 e R16-4 per portare le lancette dei vu meter esattamente sullo 0. |
Con lo stesso trasformatore installato, si può a questo punto procedere alla taratura con il commutatore impostato su 20 W. portare la tensione a 8,94V Ac, e regolare i trimmer RL1 e RR1 per portare le lancette dei vumeter esattamente sullo 0. Selezionare 8 ohm sul deviatore e portare la tensione a 12,65V ac: le lancette dovrebbero tornare sullo 0. |
Sostituire il trasformatore con quello da 80V (o 40 0 40 prelevando la tensione tra i 2 40V Ac. Spostare il commutatore su 50W e procedere alla taratura: deviatore su 4 ohm, attraverso il variac, portare la tensione a 14,14V AC e regolare i trimmer RL2 e RR2 per portare le lancette dei vumeter esattamente sullo 0. Selezionare 8 ohm sul deviatore e portare la tensione a 20V ac: le lancette dovrebbero tornare sullo 0. |
Spostare il commutatore su 100W e procedere alla taratura: deviatore su 4 ohm, e attraverso il variac, portare la tensione a 20V AC e regolare i trimmer RL3 e RR3 per portare le lancette dei vumeter esattamente sullo 0. Selezionare 8 ohm sul deviatore e portare la tensione a 28,283V ac: le lancette dovrebbero tornare sullo 0. |
Spostare il commutatore su 200W e procedere alla taratura: deviatore su 4 ohm, e attraverso il variac, portare la tensione a 28,283V AC e regolare i trimmer RL4 e RR4 per portare le lancette dei vumeter esattamente sullo 0. Selezionare 8 ohm sul deviatore e portare la tensione a 40V ac: le lancette dovrebbero tornare sullo 0. |
Spostare il commutatore su 350W e procedere alla taratura: deviatore su 4 ohm, e attraverso il variac, portare la tensione a 37,42V AC e regolare i trimmer RL5 e RR5 per portare le lancette dei vumeter esattamente sullo 0. Selezionare 8 ohm sul deviatore e portare la tensione a 52,92V ac: le lancette dovrebbero tornare sullo 0. |
Adesso il circuito è tarato e funzionante. Si può per prova, scollegare trasfo e variac, e collegare il vumeter alle uscite dell'amplificatore. |
Se avete un generatore di onda sinusoidale, si può procedere ad una taratura più precisa dello strumento. Scollegando i diffusori e lasciando collegato il solo vumeter, regolare il generatore per una frequenza di 315Hz e misurando all'ingresso le tensioni riportate per la taratura col variac indicata sopra, partendo dalla portata 10W, si dovrebbe ottenere lo 0 dB per ogni tensione impostata. Nel caso aggiustare i trimmer R15-4/R16-4, R15-8/R16-8.
Naturalmente, per misurare e tarare le portate maggiori, sarà necessario un amplificatore di almeno 350W per canale o maggiore. |
Note: il o i multimetri, devono essere "True RMS". Per il pilotaggio delle lampadine di illuminazione dei vumeter, a seconda della tensione delle lampadine, potrebbe essere necessario inserire una resistenza in serie (nel mio caso, le lampadine sono state messe in parallelo, e ho utilizzato una resistenza da 10 ohm in serie all'alimentazione). |
AVVERTENZA: le misure per la taratura e il funzionamento, così come l'uso del variac e dei trasformatori indicati, necessita di una tensione di rete di 230V Sc. Pertanto, la costruzione, la taratura etc, sono potenzialmente pericolose e MORTALI! |
 |
 |
 |
Questa è la tabella con i valori misurati di tensione per ogni portata e per i livelli in dB dei vumeter:
|
 |
|
Questa è la tabella che ho fissato sul coperchio, con i valori di potenza per ogni portata e livelli in dB dei vumeter:
|
 |